PL88106是一款55V高压同步降压转换器 SOT23-6L封装:样品订购 SOP8封装:样品订购
一、产品详情
1、产品特征:
- 
            4.5V - 55V 宽范围输入电压 
- 
            0.6A持续电流输出能力 
- 
            集成高侧80V, 550mΩ和低侧80V, 350mΩ功率场效应管开关 
- 
            高达95%效率 
- 
            内部软启动功能可限制通电时的瞬时电流 
- 
            内部补偿以节省外部元器件的使用 
- 
            支持输入欠压锁定功能 
- 
            支持输入过压保护,以防止设备在大电压和大电流情况下工作 
- 
            支持输出过压保护 
- 
            支持输出短路保护 
- 
            支持过温保护 
- 
            在轻载模式下采用脉冲跳频功能以提高轻载效率 
- 
            低等效串联电阻(ESR)的陶瓷输出电容器也能稳定 
- 
            固定150k开关频率 
- 
            外部组件较少,内部防护强大 
- 
            采用SOT23-6L,SOP-8两种封装形式 
        
    
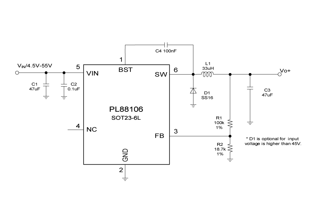
2、应用原理图:
        
    
3、产品描述
PL88106是一款55V高压同步降压转换器。它集成了一个80V 550mΩ高侧和一个80V 350mΩ低侧功率开关,以在4.5V至55V的宽工作输入电压范围内提供600mA的持续负载电流。峰值电流模式控制提供快速瞬态响应和逐周期电流限制。
        
    
4、典型应用场景
- 
            功率计 
- 
            分布式电力系统 
- 
            电池充电器 
- 
            线性稳压器的前置调节器 
- 
            灯条控制器 
        
    
5、封装信息
SOT23-6L封装 ↓
        
    
6、管脚定义和功能描述
管脚功能描述
SOT23-6L封装 ↓
| 序号 | 名称 | 描述 | 
|---|---|---|
| 1 | BST | 在SW和BST之间连接一个0.1µF或更大的电容器,以为高侧栅驱动器供电 | 
| 2 | GND | 参考地 | 
| 3 | FB | 反馈输入。FB感应输出电压。将FB连接到一个连接在输出和接地之间的分压器上。FB是一个敏感节点。保持FB远离SW和BST引脚。 | 
| 4 | NC | 空脚 | 
| 5 | VIN | 电源输入。Vin为集成电路提供电源。为Vin提供一个4.5V到55V的电源。使用一个大电容器和至少另外一个0.1uF的陶瓷电容器将Vin旁路接地,以消除集成电路输入中的噪声。将电容器放置在靠近Vin和接地引脚的位置。 | 
| 6 | SW | 电压切换引脚。将此引脚连接到电感的切换节点。 | 
SOP8封装 ↓
| 序号 | 名称 | 描述 | 
|---|---|---|
| 1 | AGND | 信号接地用于内部参考和控制电路。 | 
| 2 | VIN | 电源输入。Vin为集成电路提供电源。为Vin提供一个4.5V到55V的电源。用一个大电容器和至少另外一个0.1uF的陶瓷电容器将Vin旁路接地,以消除集成电路输入中的噪声。将电容器放置在靠近Vin和接地引脚的位置。 | 
| 3 | NC | 空脚 | 
| 4 | FB | 反馈输入。FB感应输出电压。将FB连接到一个连接在输出和接地之间的分压器上。FB是一个敏感节点。保持FB远离SW和BST引脚。 | 
| 5 | BST | 在SW和BST之间连接一个0.1µF或更大的电容器,以为高侧栅驱动器供电。 | 
| 6 | SW | 电压切换引脚。将此引脚连接到电感的切换节点。 | 
| 7 | SW | 电压切换引脚。将此引脚连接到电感的切换节点。 | 
| 8 | PGND | 电源地 | 
        
    
二、技术文档
| 类型 | 标题 | 上传时间 | 文档下载 | 
| 产品规格书(英文) | PL88106_Datasheet_en_r1.0 | 2025/06/10 | PDF下载 | 
        
    
三、应用方案
| 序号 | 标题 | 
| 1 | 电饭煲电源应用方案 | 
| 2 | 直流变频空调电源应用方案 | 
| 3 | 扫地机器人方案 | 
| 4 | 智能办公桌、智能沙发应用方案 | 
| 5 | 智能家电应用方案 | 
        
    
 
                            
                            
                            
                            
                            
                            
                 
                 
             
             
             
                 
                 
  
                                 
  
                                 
  
                                 
  
                                 
  
                                
