PL62003是一款集成快速充电协议的高效、同步双向升降压充电器 样品订购
一、产品详情
1、产品特征:
-
集成 PD3.1、QC3.0、AFC、SCP、FCP、BC1.2 协议,实现双向升降压充放电功能
-
支持PD3.1协议的双角色转换
-
内置充电管理功能,涵盖涓流充电、恒流充电、恒压充电以及充满停止等功能
-
VBUS和 VBAT的工作电压范围宽广,最高可达32V
-
支持多达 4 个端口(C1 端口、C2 端口、B 端口、A 端口)的插拔检测
-
支持对每个端口进行过流和过压保护
-
支持 1 节至 6 节电池的充电管理
-
支持 4.2V 和 3.5V 电池的充电
-
可编程开关频率为 150KHz 和 300KHz
-
内置12-bit DAC 可确保电流以10mA的步径设置
-
内置12-bit DAC 可确保输出电压以5mV的步径设置
-
可编程线缆压降补偿
-
集成多达五个 USB 端口的N-Gate驱动器
-
外部可通过VMON 引脚检测电池端、BUS端以及各个端口端的电压和电流等信息
-
集成DC-DC转换器的各种保护功能
-
当BUS电压与电池电压接近时,可设置直通
-
内置I²C接口可与外部MCU通信
-
LDO可为MCU供电
-
采用 QFN5X5-48 封装
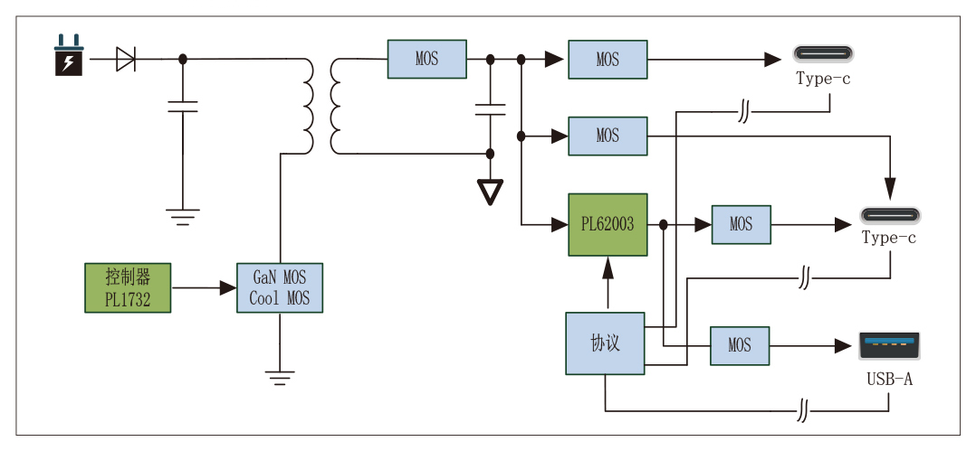
2、应用原理图:
3、产品描述
PL62003 是一款高效的同步双向升降压充电器,集成了快速充电协议。它是一个功能全面且灵活的升降压充电器平台,专为大多数带有 Type-C 端口并支持 PD 协议的快速充电应用而设计。它可以被编程设置为降压充电、升压充电或升降压充电模式。 PL62003 提供 I²C 接口以便与MCU通信,为电池和总线端子提供高压检测功能,能精确地对电池电流、总线电流以及多达 4 个 USB 端口的电流进行电流检测。它还为所有 USB 端口的 CC1、CC2、DP、DM 通信信号提供高压隔离。PL62003 可以与通用的MCU协同工作,为各种快速充电应用,如移动电源、电池组或便携式储能电源等,提供一个完整、强大且灵活的升降压充电系统。
在充电模式下,它对输入电压进行升压或降压处理,从而有效地为电池充电。PL62003 支持涓流充电、恒流(CC)充电和恒压(CV)充电管理。充电电流和充电电压可以通过两个 12 位的数模转换器(DAC)进行编程设定。
PL62003 具有 I²C 接口,因此用户可以通过 I²C 轻松控制充电或者放电模式,并对充电电流、充电电压、输出电压和输出电流限制进行编程设置。它还能监测多达四个 USB 端口的状态,并提供四个NMOS栅极驱动器,以独立控制功率路径。用户还可以使用 I²C 来监测DC-DC模块甚至整个系统的状态。
PL62003 还提供了 VMONP 引脚,通过该引脚,MCU可以实时监测 VBUS、VBAT、IBUS、IBAT以及每个端口的电流。所有这些特性简化了系统设计,并降低了BOM成本。PL62003 支持欠压保护、过压保护、过流保护、短路保护和过温保护,以确保系统在不同的异常情况下的安全性。
4、典型应用场景
-
移动电源
-
电池组
-
锂离子电池充电器
-
便携式设备
-
通用快速充电设备
-
智能USB插座
5、封装信息
6、管脚定义和功能描述
管脚功能描述
| 序号 | 名称 | 描述 |
|---|---|---|
| 0 | GND | 封装的外露焊盘,用于内部电路的接地连接 |
| 1 | DPC | C1 端口的 D + 信号 |
| 2 | DMC | C1 端口的 D - 信号 |
| 3 | VGC | 用于控制 C1 端口外部 NMOS栅极驱动器 |
| 4 | VC | 用于检测 C 端口的电压 |
| 5 | VGB | 用于控制 B 端口外部 NMOS 的栅极驱动器 |
| 6 | VB | 用于检测 B 端口的电压 |
| 7 | VGC2 | 用于控制 C2 端口外部 NMOS 的栅极驱动器 |
| 8 | VC2 | 用于检测 C2 端口的电压 |
| 9 | VGA1 | 用于控制 A1 端口外部 NMOS 的栅极驱动器 |
| 10 | VA1 | 用于检测 A1 端口的电压 |
| 11 | VMONP | 用于检测 VBUS、VBAT、IBUS、IBAT,以及 A/B/C1/C2 端口截止 MOS 管的压降。将该引脚连接至MCU |
| 12 | SCLP | I²C 时钟线。连接一个上拉电阻(典型值为 10kΩ )。连接至 MCU |
| 13 | SDAP | I²C 数据线。连接一个上拉电阻(典型值为 10kΩ )。连接至 MCU |
| 14 | INTP | 用于中断信号的开漏输出。连接至 MCU |
| 15 | CC21 | C2 端口的配置通道 1 |
| 16 | CC22 | C2 端口的配置通道 2 |
| 17 | RXOVER | 与 MCU 连接的多功能引脚 [00:接收溢出 01:VRDAC2P05 10:1 毫秒时钟 11:IFB_B] |
| 18 | RXCRC | 与 MCU 连接的多功能引脚 [ 00:接收循环冗余校验 01:0.9 伏 10:数字时钟 ] |
| 19 | IREF | 与 MCU 连接的多功能引脚 [ 00:基准电流 01:反馈 1 10:地址选择 11:IFB_A1 ] |
| 20 | DPC2 | C2 端口的 D + 信号 |
| 21 | DMC2 | C2 端口的 D - 信号 |
| 22 | VP1P2 | 1.2 V电源 |
| 23 | MCULDO | 为 MCU 提供 3.3 V电压输出 |
| 24 | VDD | 内部 5 伏线性稳压器的输出; 在 VDD 引脚和地之间连接一个1μF的电容,尽可能靠近芯片放置 |
| 25 | VINALL | 芯片的电源供应。通过低压肖特基二极管连接到电源 |
| 26 | VREF | 电压控制环路的基准电压 |
| 27 | COMP | 误差放大器的输出和脉宽调制(PWM)比较器的输入。将频率补偿元件连接到此引脚 |
| 28 | DPB | B 端口的 D + 信号 |
| 29 | DMB | B 端口的 D - 信号 |
| 30 | DPA1 | A1 端口的 D + 信号 |
| 31 | DMA1 | A1 端口的 D - 信号 |
| 32 | CSN1 | 电流检测放大器的负输入端。连接到 VBAT(电池电压)侧电流检测电阻的一端 |
| 33 | CSP1 | 电流检测放大器的正输入端。连接到 VBAT 侧电流检测电阻的一端 |
| 34 | VBAT | 电池电压或输入电压; 在此引脚和地之间连接一个1μF的电容,尽可能靠近芯片放置 |
| 35 | HG1 | 开关 MOS 管的高端栅极驱动器 |
| 36 | BST1 | 自举引脚 在 SW 和 BST 之间连接一个 0.1 微法或更大的电容,为高端栅极驱动器供电 |
| 37 | SW1 | 功率开关引脚。将此引脚连接到电感的开关节点 |
| 38 | LG1 | 开关 MOS 管的低端栅极驱动器 |
| 39 | VCC | 高端和低端驱动器的电源 |
| 40 | LG2 | 开关 MOS 管的低端栅极驱动器 |
| 41 | SW2 | 功率开关引脚。将此引脚连接到电感的开关节点 |
| 42 | BST2 | 自举引脚在SW和BST之间连接一个0.1µF或更大的电容,为高端栅极驱动器供电 |
| 43 | HG2 | 开关 MOS 管的高端栅极驱动器 |
| 44 | VBUS | 充电器的功率节点 |
| 45 | CSNBUS | 电流检测放大器的负输入端。连接到电流检测电阻的一端 |
二、技术文档
| 类型 | 标题 | 上传时间 | 文档下载 |
| 产品规格书(中文) | PL62003_Datasheet_CN_R1.0 | 2025/04/09 | PDF下载 |
| 产品规格书(英文) | PL62003_Datasheet_en_R1.0 | 2025/04/09 | PDF下载 |
| 设计指南 | PL62003 PCB设计指南 | 2025/04/09 | PDF下载 |
三、应用方案
| 序号 | 标题 |
| 1 |
CCA/2-6串/30-100W充电宝方案
|
| 2 |
A+C便携式充电宝应用方案
|
| 3 |
AC-DC+2串30W充电宝应用方案
|
| 4 |
2串35W充电宝+无线充应用方案
|
| 5 |
65W ACC多口充应用方案
|

